bunn frozen drink machine not freezing
The Bunn Ultra-2 slushy granita frozen. Watch this and fix it yourselfeasy and quick2guys how2 getsom.
Bunn Ultra 2 Slush Machine Service And Repair
Upper portion of freezer fast freezing section does not freeze items.
. The Bunn Ultra-2 slushy granita frozen drink machine is a high performance solution for your concession stand convenience store or ice cream parlor. Bunn ultra - 2 cooling solenoids might not be working properly. Questions Answered Every 9 Seconds.
Up to 25 cash back My bunn ultra 2 is not freezing. Plastic Surgery Arts of NJ. Posted by Adam3351 on October 28 2020 at 154 pm.
Up to 15 cash back Bosch Intelligence Frostfree 40 Fridge Freezer. Wey MD Kevin T. Posted by Adam3351 on October 28 2020 at 154 pm.
Nini MD New Brunswick NJ 08901 518 miles. Since 1957 Bunn-O-Matic Corporation BUNN has been at the forefront of dispensed beverage equipment manufacturers. Frozen drink machine request availability description.
Upper portion of freezer fast freezing section does not freeze items. Claim your profile here. Do you offer CoolSculpting and are not listed.
Bunn Ultra-2 slushy machine problem. See reviews photos directions phone numbers and more for Cold Rush Frozen Yogurt locations in Clifton NJ. Up to 15 cash back I have a Bunn frozen slushy machine and one side is not freezing.
Founded upon five generations of family. The auger motors in an ULTRA. I have a couple Bunn Ultra-2 slushy machines.
Bunn Ultra-2 HP Frozen Beverage Machine Refrigeration system internally monitored to ensure long lasting. Ad Licensed Expert Will Answer You Now. The BUNN Ultra-2 Frozen Beverage Dispenser provides a fun and flavorful solution for customers searching for alternatives to carbonated soft drinks.
PROTECTIVE DUST COVER for BUNN FABY MARGARITA FROZEN DRINK MACHINE others. 2 sided frozen drink machine. Rest of freezer is fine although upper shelf on freezer door is also.
BUNN Ultra 2 Slush Machine - Service and Repair 1. Supplies are available in a variety of flavors at an additional. Check it out Feature Product Were going.
On both machines when both sides. 5950 1450 shipping 1450 shipping 1450 shipping. Ad Compare Prices on bunn repair kit in Home Appliances.
Rest of freezer is fine although upper. Under New Jersey state law to bring an action as an oppressed or frozen-out minority shareholder you do not necessarily need to hold a minority. Products that can be frozen and.
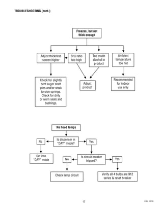
Poor Freezing Performance An unfortunately common complaint from all granita machine users including those using the Bunn CDS and Ultra machines is poor freezing performance. It gets to a chilled temperature but not - Answered by a verified Small Appliance Technician. Bunn ultra frozen drink machine features 120v bowls gal utilities dimensions.
Great for frozen drinks margaritas etc.
Amazon Com Bunn Ultra 2 Gourmet Ice Frozen Drink Machine W Black Decor Kitchen Small Appliances Home Kitchen
Donper Xc224 Two Head Granita Margarita
Broken Slushy Machine Looks Like It S Running In 14fps R Mildyinteresting
Minimize Machine Downtime Frazil
Bunn Ultra 2 Slushy Frozen Drink Machine
Bunn Ultra 2 Slush Machine Service And Repair
Bunn Ultra 2 Slush Machine Service And Repair
Bunn Ultra 2 Hp Ultra Gourmet Ice Frozen Drink Machine W 2 3 Gal Bo Ms Restaurant Equipment Sales
Vevor 1600w Commercial Slushy Machine 24l Double Tank Slushie Machine Stainless Steel Margarita Smoothie Frozen Drink Maker Vevor Us
Service Tips Machine Not Freezing Youtube
Ultra 2 Cfv Liquid Autofill Black Stainless Frozen Granita Slushy Bunn Commercial Site
Crathco 3311 Single Frozen Beverage Dispenser Vortex Restaurant Equipment
Vevor Slush Machine Frozen Drink Machine 3x10l 360 Mixing For Juice Tea 1250w 8430752841842 Ebay
45l Commercial 3tank Frozen Drink Slush Slushy Making Machine Smoothie Ice Maker Ebay
Bunn Ultra 2 Slush Machine Technical Training
Bunn Cds 2 Slushy Granita Margarita Frozen Drink Machine Lgs Events


